大家好,今天来为大家解答hp服务器怎么进入bios设置这个问题的一些问题点,包括hp服务器按什么键进入bios也一样很多人还不知道,因此呢,今天就来为大家分析分析,现在让我们一起来看看吧!如果解决了您的问题,还望您关注下本站哦,谢谢~
本文大纲:
- 〖壹〗、惠普服务器升级bios
- 〖贰〗、hp电脑如何进入bios设置硬盘模式呢?
- 〖叁〗、hp服务器u盘安装系统,hp服务器u盘安装系统教程
- 〖肆〗、hp主机怎么进入bios
- 〖伍〗、hp服务器改bios时间
- 〖陆〗、hp怎么进入bios设置
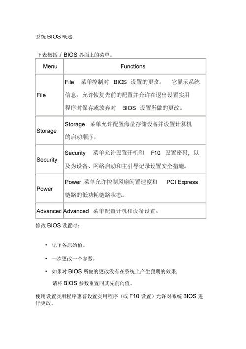
惠普服务器升级bios
确认当前BIOS版本方法一:重启服务器,启动时按下Esc键进入BIOS设置界面,在“System Information”或类似选项下查看当前BIOS版本信息。方法二:登录服务器操作系统,使用HP自带的服务器管理工具(如HP System Management Homepage或HP Intelligent Provisioning)查看BIOS版本。
确认当前BIOS版本重启服务器,启动时按下Esc键进入BIOS设置界面,在System Information或类似选项下查找当前BIOS版本信息。登录服务器操作系统,使用HP自带的服务器管理工具(如HP System Management Homepage或HP Intelligent Provisioning)查看BIOS版本。
开机按f10键进入BIOS,点击“file”,选取“system information”,查看“system bios”的bios版本,确认已升级为最新版本。BIOS下刷新BIOS 下载并解压BIOS文件:同样,从HP官方网站下载对应机型的最新BIOS文件,如惠普z620工作站的“sp6685exe”。
惠普更新bios开不了机解决方法 方法一:重新启动电脑 首先,我们可以尝试重新启动电脑,因为有时候这就是解决问题的办法。将电脑关机,然后再按下电源键启动电脑。如果电脑能够正常启动,那么你已经成功解决了问题。方法二:重置BIOS 如果重新启动电脑依然无法解决问题,那么你可以尝试重置BIOS。

hp电脑如何进入bios设置硬盘模式呢?
〖壹〗、一般hp台式机是按f10进bios设置,在boot页面,在1st或first boot device上回车,选取ssd,再回车,然后f10保存退出即可。 hp bios怎么改硬盘模式 第一种快捷键了解一下 第二种:进入电脑Bios设置U盘为第一启动项(当第一种方法使用快捷键启动无法选取U盘时用此方法设置)。
〖贰〗、设置硬盘的工作模式需要进BIOS里面设置。笔记本开机之后一直按下ESC键即可进入到BIOS界面。进入BIOS界面后,按下键盘上的左右键找到“Main”选项,然后使用上下键选取“SATA Mode”然后按回车,在弹出的选项中,用上下键选取“AHCI”模式,然后按F10保存退出即可,如图。
〖叁〗、打开电脑,在出现惠普Logo界面时,按F10即可进入BIOS设置界面。
〖肆〗、进入BIOS设置:重启电脑,在开机自检阶段按下F10键进入BIOS设置界面。查找相关选项:尽管已经将BIOS语言改为中文,但某些选项可能仍然以英文显示,或者中文翻译可能与直接对应的英文术语有所不同。尝试查找与“存储”、“硬盘”、“SATA配置”或“AHCI/IDE模式”相关的选项。
〖伍〗、HP 的 BIOS 一般不能设置硬盘模式。 你什么原因要设置硬盘模式啊? 如果是系统不支持AHIC 那就换个安装盘吧。⑻ 惠普台式机进入BIOS后如何将固态硬盘设置为ACHI模式 开机时不断点击F10键进入BIOS,选取Storage,然后选取DPS Self-test点击回车,然后会弹出硬盘信息点击回车确认。

hp服务器u盘安装系统,hp服务器u盘安装系统教程
HP服务器使用U盘安装系统的教程如下:进入BIOS设置界面 开机按键:在电脑开机时,持续按下F10键,可直接进入BIOS主界面。这是HP服务器常见的进入BIOS的方式。设置U盘为启动设备 启动菜单:另一种方式是在开机时按下Esc键,会出现startup menu(启动菜单)。
第一种、快捷键启动u盘 按电源键开机,不停的点击F9出现启动菜单,通过上下方向键选取需要引导启动的设备,一般显示USB Hard 电脑Drive或者u盘的名称,按回车即可。
将U盘插入电脑USB接口,电脑开机按F9快捷键,进入启动顺序界面,选取USB启动盘,按ENTER健。进入U盘程序选取界面,选取第二项WIN8PE高级版,按ENTER健,进入PE界面。进入PE界面后,选取PE装机工具,启动装机程序。
准备工作 制作U盘启动盘:首先,你需要一个容量至少为8GB的U盘,并使用专业的软件(如Rufus、UltraISO等)将系统镜像文件写入U盘,制作成可启动的U盘安装盘。设置惠普笔记本从U盘启动 插入U盘启动盘:将制作好的U盘启动盘插入惠普笔记本的USB插口。

hp主机怎么进入bios
第一种:hp的新机器是图形版bios,用鼠标就可以操作。开机按f10进入bios,在systemconfiguration------satadevicemode,在这里可以选ahci或ide,用鼠标就可以点击,选取为ide,然后按左下角的“x”按钮,选yes。
HP主机进入BIOS的方法是在开机界面间断按F10键。以下是关于如何进入HP主机BIOS的详细解开机准备 确保HP主机已经连接好所有必要的电源线和外部设备,如显示器、键盘等。按下主机的电源按钮,启动计算机。
基本进入方式 使用F10键:在电脑开机时,持续按下键盘上的F10键,可以直接进入BIOS主界面。通过启动菜单进入 使用ESC键:在电脑开机时,持续按下ESC键,会打开电脑的启动菜单。
方法一:通过键盘快捷键进入BIOS。 开机时,按下电源键启动惠普台式机。在启动过程中,不断按下键盘上的Esc键,通常这个键位于键盘的左上角。持续按下直到出现启动菜单。 在启动菜单中,选取Enter Setup选项,这个选项通常是用于进入BIOS设置的。
方法一:直接通过F10键进入在惠普笔记本或台式机开机时,当屏幕刚亮起(出现品牌LOGO阶段),立即连续快速按下F10键,即可直接进入BIOS界面。此方法适用于绝大多数惠普机型,操作简单直接。

hp服务器改bios时间
若使用iLO远程管理,需通过虚拟控制台发送组合键Ctrl+Alt+Delete重启服务器,再按提示按键进入BIOS。选取日期和时间选项:进入BIOS主菜单后,选取“System Configuration”。使用方向键定位到“Date and Time”选项。当前系统时间以24小时制显示在界面右侧,日期格式为年-月-日。
进入BIOS:开机后,在看到HP logo界面时,迅速按下F10键,即可进入BIOS设置界面。选取设置时间和日期的选项:在BIOS界面中,使用方向键选取File菜单下的Set Time and Date选项,然后按回车键进入。设置时间和日期:进入时间和日期设置界面后,可以使用键盘上的数字键来输入正确的时间和日期。
点击任务栏右下角的时间,选取“更改日期和时间设置”。在弹出的窗口中,点击“Internet时间”选项卡。勾选“自动与Internet时间服务器同步”,并点击“立即更新”。静置机器并恢复BIOS默认值:拔去电池及电源适配器,静置笔记本半个小时。在静置期间,保存好重要文件。
开机看到HP logo界面后按”F10”进入BIOS,然后选取”File”下面的”Set Time and Date”回车(如图)设置”Time”和”Date”。注:横向切换使用“tab”键,上下使用方向键或“回车键”,更改时间或日期可以使用键盘数字键。更改完成后“F10”保存。设置完成。“F10”保存退出BIOS。

hp怎么进入bios设置
〖壹〗、一般hp台式机是按f10进bios设置,在boot页面,在1st或first boot device上回车,选取ssd,再回车,然后f10保存退出即可。 hp bios怎么改硬盘模式 第一种快捷键了解一下 第二种:进入电脑Bios设置U盘为第一启动项(当第一种方法使用快捷键启动无法选取U盘时用此方法设置)。
〖贰〗、在开机(或重启)后,当出现HP(或COMPAQ)界面的时候,连续按“F10”键进入bios设置界面。进入bios后找到“system configuration-boot option”然后按回车键进入选项。
〖叁〗、HP电脑开机的时候快速按下【ESC】键,进入笔记本的Menu界面中.按F10进入【BIOS Setup】也就是COMS设置中去。
〖肆〗、初步操作 在HP电脑开机后,需要迅速并持续按住键盘左上角的Esc键。这一步骤非常关键,因为只有在开机初期按住该键,才能触发进入BIOS设置的流程。选取进入BIOS的菜单 当屏幕显示出相关界面时,使用键盘上的光标移动键,将光标移动到Computer Setup(F10)菜单上。
〖伍〗、方法一:通过键盘快捷键进入BIOS 开机时按下“Esc”键:在启动惠普台式机的过程中,不断按下键盘左上角的“Esc”键,直到出现启动菜单。选取“Enter Setup”选项:在启动菜单中,选取“Enter Setup”选项,并按下“Enter”键,即可进入BIOS设置界面。
关于hp服务器怎么进入bios设置和hp服务器按什么键进入bios的介绍到此就结束了,不知道你从中找到你需要的信息了吗 ?如果你还想了解更多这方面的信息,记得收藏关注本站。

